Applications

Features

  • Precise variable speed control of 4-wire fans
  • Closed loop, servo controlled RPM
  • Soft start to reduce inrush current
  • Soft switching to reduce audible noise
  • Separate tach and alarm pins
  • Current limit & rotor lock protection
  • Both PWM & voltage control inputs
  • Integrated Hall amplifier and voltage bias
  • Available in 16 lead SOIC & QSOP RoHS compliant packages

Description

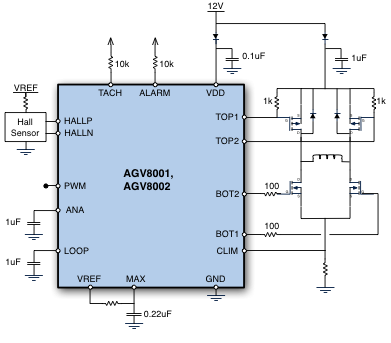
The AGV8002 is a full featured single phase brushless DC fan/motor pre-driver. Closed loop feedback allows for precise control of the motor's RPM under varying supply and load conditions.

Maximum RPM is programmable via an RC time constant. Precise variable speed is adjusted by varying the duty cycle to the PWM control input pin. The analog control pin can be used to interface with a thermistor when the PWM input control is not needed. Rotor speed is reported on TACH. Rotor lock is reported on a separate ALARM pin.

Soft start reduces inrush current at power on. Soft switching reduces audible noise. Current limit, locked rotor and thermal protections are also provided. The 40V MOS output predrivers can source or sink 100mA.

Closed Loop Product Comparison

The AGV8000 series of closed loop single phase pre-drivers offer a variety of feature combinations to meet different application needs. Product differences are summarized below.

Part # Separate
Tach & Alarm
Tach &
Min Speed
Soft
Switching
AGV8001
AGV8002
AGV8008
AGV8009