Applications

Features

  • Variable speed control of 4-wire fans
  • Soft switching to reduce audible noise
  • Current limit & rotor lock protection
  • Both PWM & voltage control inputs
  • Min speed setting
  • Integrated Hall amplifier and voltage bias
  • Available in a 14 lead SOIC RoHS compliant package

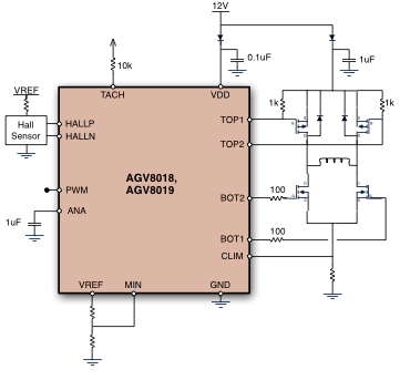
Description

Variable speed is adjusted by varying the duty cycle to the PWM control input pin. Minimum RPM is programmable via a resistor divider to Vref. The analog control pin can be used to interface with a thermistor when the PWM input control is not needed.

Soft switching reduces audible noise. Current limit, locked rotor and thermal protections are also provided. The 40V MOS output predrivers can source or sink 100mA.

Open Loop Product Comparison

The AGV8010 series of open loop single phase pre-drivers offer a variety of feature combinations to meet different application needs. Product differences are summarized below.

Part # Separate
Tach & Alarm
Tach &
Min Speed
Soft
Switching
AGV8011
AGV8012
AGV8018
AGV8019